中文版
|
ENGLISH
股票代码:
002471
首页
走进中超
公司简介
领导介绍
组织机构
企业文化
在线视频
公司掠影
ABOUT US
尚善重德 以人为本
江苏中超控股股份有限公司(简称:中超控股 股票代码:002471)系由江苏中超集团控股并发起设立的股份有限公司。公司占地面积20余万平方米,员工1300余人,总股本12.68亿元。专业从事电线电缆的研发、生产、销售和服务。
新闻中心
公司动态
招标公告
NEWS CENTER
最新发布 了解最新动态
自2005年新生产基地投产后,围绕“高起点、高投入、高水准”的要求,通过脚踏实地的五年创业,公司于2010年9月10日登陆A股市场并在深交所中小板挂牌上市,2012年12月公司非公开发行股票再次成功上市,同年年底公司通过并购重组,收购控股了明珠电缆、远方电缆、锡洲电磁线3家业内优质企业...
产品与服务
新产品
产品介绍
其它
PRODUCTS & SERVICES
提供优质产品 打造贴心服务
公司具有良好的生产基础,可按照中国、英国、德国和国际电工委员会等标准设计生产客户满意的产品,并能根据用户的不同环境要求设计生产特殊要求电缆。公司产品包括电力电缆、电气装备用电线电缆和裸电线三大类,涵盖低压、中压、高压、超高压500多种型号、10,000多种规格。
市场营销
营销网络
销售业绩
MARKETING CENTER
技术领先 品质卓越
公司产品广泛应用于江苏、上海、山东、四川、重庆、新疆、甘肃、陕西等省市城乡电网建设及改造工程,中国大唐集团、中国华能集团、中国国电集团、中电投、上海电气化局(集团)等大型央企的各类建设工程以及青藏铁路、武广铁路、西气东输、南水北调、中国石油天然气股份有限公司独山子石化等多个大型重点项目。
人力资源
招聘信息
我要应聘
HUMAN RESOURCES
欢迎您的加入!
1、 全员缴纳五险一金,一线员工由公司承担所有社保费用,全员实行职业年金;相关福利:2、 家住城区、徐舍,常白班员工班车接送;3、 新的职工公寓已建成,宿舍内空调彩电卫浴等设施齐备;4、 对于骑摩托车来上下班的员工,切实为员工的安全着想,鼓励他们遵守交通法规,给予其养路费、年审费、挂牌费及相关保险金的报销。
员工专区
员工心声
员工荐稿
党团工妇活动
员工培训
MEMBERS
以人为本 关注员工最大利益
造就高素质、和谐、稳定团队,公司管理团队坚持以人为本的理念,营造讲求民主、文化治企的浓厚氛围,尊重员工在企业文化建设中的主体地位,发挥员工的首创精神,形成了高素质、和谐、稳定的管理团队、营销团队和生产团队。
联系我们
联系我们
客户留言
FEEDBACK
独特的服务理念 用心服务客户
公司以“用心服务”的态度,主动式服务的方式,向客户提供售前、售中、售后全程式服务。形成了从品牌推介、产品及服务导入、销售人员与客户直接沟通及销售、技术、生产等部门团队联动的服务体系,形成了市场与公司的良好互动局面。同时,公司借助中国乒乓球俱乐部超级联赛的品牌效应,凸显体育营销优势。
新闻中心 >>
公司动态
招标公告
公司动态
> 首页 > 新闻中心
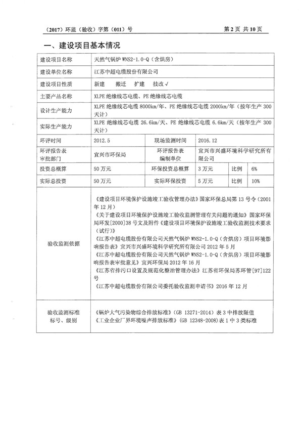
中超电缆于2017年1月18日顺利通过天然气锅炉项目“三同时”验收监测,现公示具体的《监测报告》!
点击数:3978次 添加时间:2017-01-24 [
打印
] [
返回
] [
收藏
]
中超电缆于2017年1月18日顺利通过天然气锅炉项目“三同时”验收监测,现公示具体的《监测报告》!
首 页 │ 产品与服务 │ 市场营销 │ 联系我们 Copying(c) 江苏中超控股股份有限公司 All Rights Reserved. 地址:江苏省宜兴市西郊工业园振丰东路999号
苏ICP备16014876号
苏公网安备32028202232845号